近日,2024年度国家自然科学基金项目和2024年国家社会科学基金项目立项名单已经公示。根据立项结果统计,z6mg人生就是博官网一共有9项申报项目入选国家自然科学基金项目,12项申报项目入选国家社会科学基金项目。据悉,截至目前,z6mg人生就是博官网共荣获2024年度国家基金项目7项,获得国家自然科学基金项目3项,获得国家社会科学基金项目4项。
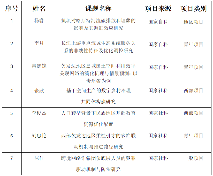
其中,获批2024年度国家自然科学基金的3项课题为:(1)杨睿:筑坝对喀斯特河流碳排放和埋葬的影响及其源汇效应研究(42462027);(2)李月:长江上游重点流域生态系统服务关系的非线性特征及优化调控研究(42401358);(3)冉澎铼:欠发达地区县域国土空间利用效率关联网络的演化机理与情景预测:以贵州省为例(42401322)。获批2024年度国家社会科学基金项目的4项课题为:(1)张欣:基于空间生产的数字乡村治理共同体构建研究(24XZZ006);(2)李俊杰:人口转型背景下民族地区基础教育资源优化配置(24XMZ052);(3)刘忠艳:西部欠发达地区柔性引才的多维联动机制与推进路径研究(24CGL124);(4)屈佳:跨境网络诈骗团伙底层人员的犯罪驱动机制与防治研究(24BSH031)。

杨睿,男,1985年出生,民盟盟员。中国科公司大学地球化学专业博士,中国科公司地球化学研究所环境科学与工程博士后,z6mg人生就是博官网副教授、硕士生导师。目前主要从事流域碳循环、土地利用变化与生态治理、区域生态安全等相关教学和科研工作。曾先后主持并完成国家自然科学基金项目2项;作为主要成员参与国家973计划、国家自然科学基金重点项目各1项;主持贵州省科学技术基金、贵州省哲学社会科学规划项目等其他省部级和厅局级项目多项。相关成果分别在《Journal of Hydrology》、《Applied Geochemistry》、《Journal of Cleaner Production》、《地球化学》等国内外权威学术期刊上发表论文10余篇。

李月(1991-),贵州贵阳人,北京林业大学水土保持与荒漠化防治专业博士,副教授,硕士生导师,九三学社社员,z6mg人生就是博官网土地资源与城市管理系副主任。主要从事喀斯特区域生态修复与可持续发展等方面的研究工作。近年来,先后主持并承担国家自然科学基金青年项目、教育部人文社科项目、贵州省科技计划项目等省部级及以上课题10余项,在Ecological Indicators、Ecological Informatics、NATURAL HAZARDS AND EARTH SYSTEM SCIENCES、Land、Solid Earth、ChineseGeographical Science、Agriculture water Management、《环境科学》、《中国人口·资源与环境》、《中国水土保持科学(中英文)》等国内外重要学术期刊共发表论文40余篇,获国家授权专利共11项,调研咨询报告先后获九三学社中央参政议政部采纳及地厅级主要领导肯定性批示。

冉澎铼(1994-),湖北恩施人,管理学博士,副教授(校聘),硕士生导师,中国国土经济学会国土空间规划专业委员会委员,贵州省土地学会入库专家,主要从事土地利用变化监测及其生态效应评估、国土空间利用优化、乡村振兴等方面研究。主持国家自然科学基金项目、贵州省教育厅青年科技人才成长项目及地方科技服务项目共5项,参与国土资源部公益性行业重大专项、国务院扶贫办国家精准扶贫工作成效第三方评估等项目10余项,在Sustainable Cities and Society、Journal of Environment Management和Habitat International等期刊发表学术论文6篇(含ESI高倍引论文、z6mg人生就是博官网权威B类期刊论文各1篇),担任Landscape Ecology、Ecological Indicators等期刊审稿人。

张欣(1980-),安徽滁州人,管理学博士,教授,z6mg人生就是博官网教务处副处长,美国奥克兰大学访问学者,主要从事公共政策、公共治理研究。主持国家社科基金项目2项,主持省哲社规划重点项目等省级课题多项。出版《智治之维—智库在公共治理中的功能研究》著作1部;在《中国行政管理》《理论探索》《求索》等刊发表学术论文20余篇。

李俊杰(1991-),经济学博士,副教授,z6mg人生就是博官网青年教师。主要研究方向为教育经济学、教育政策与管理等,主持教育部人文社会科学青年项目等4项课题,已出版个人学术专著1本,在国内外学术期刊发表7篇学术论文,目前担任贵州省基础教育质量监测评估专家库成员。

刘忠艳(1989-),贵州兴仁人,管理学博士,硕士生导师,z6mg人生就是博官网、贵州人才发展研究所研究成员,主要从事人才政策、区域人才发展治理、公共部门人力资源管理研究。主持国家社科基金项目1项,主持贵州省社科规划项目、省科技厅基础决策项目、省教改项目等10余项。在《科学学研究》《中国科技论坛》《科技进步与对策》《组织人事报》等刊发表学术论文10余篇。

屈佳(1983-),贵州都匀人,法学博士,副教授,硕士研究生导师,主要从事犯罪学与司法社会工作研究。主持国家社科基金项目1项,省部级项目3项,厅级课题5项。出版专著《社会转型背景下的犯罪行为影响因素研究》1部,在《北京社会科学》、Journal of Interpersonal Violence、Crime & Delinquency、Law, Crime,& Social Change、Asian Journal of Criminology、International Journal of Offender Therapy and Comparative Criminology等期刊发表中英文学术论文28篇,其中CSSCI期刊论文2篇,SSCI期刊论文15篇,ESCI期刊论文1篇。

一审|蒋光艳
二审|张月娥
三审|廖承红
-
上一条
-
下一条